医院概况就诊指南
科室介绍专家介绍
门诊安排
化验查询影像查询
个人中心六医文化
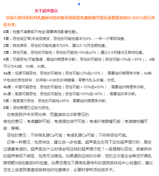
教你读懂乳腺彩超报告
发布时间:2016-02-23 13:21:03 阅读次数:229
信息来源:乐清六医
© 2026 乐清市第六人民医院